政策解读
2025年04月23日
近日,生态环境部联合国家发展改革委、工业和信息化部、商务部、海关总署印发了《中国履行〈关于消耗臭氧层物质的蒙特利尔议定书〉国家方案(2025—2030年)》,全面加强消耗臭氧层物质和氢氟碳化物管理,协同应对臭氧层损耗和气候变化,推动相关行业绿色低碳高质量发展。汽车空调氢氟碳化物首次被纳入管控范畴,相关表述包括:
2029年1月1日前,HFCs受控用途使用量至少削减基线值的10%,将优先在汽车、家电、工商制冷空调等重点行业开展削减活动。
汽车行业自2029年7月1日起,禁止新申请公告的M1类车辆空调系统使用GWP值大于150的制冷剂;鼓励在电动汽车热系统领域开展自然工质制冷剂替代技术研发和应用。
规范汽车行业制冷剂防泄漏、回收管理,加强汽车维修过程中制冷剂的回收监管,做好报废机动车拆解过程中制冷剂回收。
研究在机动车下一阶段排放标准中纳入对车用空调制冷剂的使用和泄漏控制要求。
制定完善家电、工商制冷空调、汽车、消防、泡沫、工业清洗、制冷维修等领域管控物质替代品和替代技术的产品标准、安全标准、能效标准和技术规范。
这一方案不仅展现了中国在应对气候变化、保护臭氧层方面的坚定行动力,也为全球环境治理提供了有益示范。其中提出的“研究在机动车下一阶段排放标准中纳入车用空调制冷剂的使用和泄漏控制要求”尤为值得关注。
方案背后,汽车空调究竟会对温室气体减排带来哪些影响?未来汽车空调低碳化有哪些进一步提升的空间?ICCT此前已发布一系列研究文章,深入探讨了以下问题:
为什么汽车空调会导致气候变化?
汽车空调的减碳技术有哪些?
各种制冷剂和空调系统优化措施的成本和减排潜力如何?
国际上有哪些值得借鉴的政策措施?
电动公交车二氧化碳空调系统的减碳潜力如何?
请浏览ICCT车载空调温室气体减排系列文章,我们将为你逐一解惑。
提起汽车的温室气体排放,我们通常会认为它指的就是车辆行驶产生的CO2排放。其实,车辆排放出的温室气体不仅有CO2,车辆温室气体的产生也不仅仅来自行驶过程。ICCT微信系列文章《(一)什么是车载空调的温室气体排放?》介绍了车载空调的温室气体包括直接排放和间接排放。直接排放指的是和空调制冷剂的生产、使用以及报废相关的排放,其中最主要的部分来自使用过程中空调制冷剂泄漏所带来的HFCs排放。间接排放指的是空调运行过程中额外消耗的能量所带来的温室气体排放,包括CO2、甲烷(CH4),氧化亚氮(N2O)和黑碳。间接产生的温室气体排放量占到了车载空调系统温室气体排放总量的81%到88%,剩余的部分是直接排放,即空调制冷剂的泄漏。
图1. 汽车空调的温室气体排放组成

在谈到温室气体时,我们经常用到的一个概念是全球变暖潜能值(GWP)。全球变暖潜能值用于衡量温室气体相对于二氧化碳对全球变暖的影响力。目前市场上应用最为广泛的空调制冷剂HFC-134a的100年GWP为1300。HFCs、CH4、N2O、等短寿命气候污染物通常在大气中存留期不足15年,而CO2会存留上百年。如果我们把时间轴从100年缩短到20年,一吨CH4对全球变暖的影响会是一吨CO2的84倍,而一吨HFC-134a的全球变暖影响会高达等量CO2的3710倍。所以,减少包括HFCs在内的短寿命气候污染物,可以显著延缓气候变化。
在《(二)车载空调直接排放的减排手段》中,我们详细介绍了基准车载空调制冷剂R134a和三种替代制冷剂R1234f,R125a与R744的优缺点及其温室气体减排潜力。《(三)车载空调间接排放的减排手段》介绍了减少车载空调间接排放的具体措施及其减排潜力。车载空调直接排放的减排路径较为明了,更换为GWP更低的制冷剂以及预防制冷剂泄漏能够有效降低空调的直接温室气体排放。相比而言,降低空调运行带来的温室气体间接排放是更大的挑战。
表1. 替代制冷剂及其减排潜力

*GWP值采用IPCC第五版评估报告数值
**包括系统制冷剂加注量和泄漏量,各制冷剂之间存在少许差异。
表2. 间接排放的主要减排手段及其温室气体减排潜力

2021年6月17日,中国常驻联合国代表团向联合国秘书长正式交存了中国政府接受《〈关于消耗臭氧层物质的蒙特利尔议定书〉基加利修正案》的接受书。该修正案于2021年9月15日对中国生效。该政策发布后,ICCT随即发布了《(四)《基加利修正案》履约在即,汽车行业HFCs削减任务紧迫》。包括中国在内的第一组发展中国家需要从2024年开始逐步削减受控用途HFCs的生产及消费量。中国汽车行业年消费HFCs制冷剂4000万吨CO2当量以上,是国内第二大HFCs使用行业,也是HFCs削减履约的关键行业之一。《基加利修正案》的生效意味着中国需要尽快开展汽车行业HFCs削减工作。
中国汽车行业HFCs削减面临的机遇包括:
中国是最早生产HFC-134a替代品 HFO-1234yf的国家之一,其生产能力可以满足替代市场的需求。虽然减排初期 HFO-1234yf相对成本较高,但与其他行业相比,减排单位温室气体的成本更低;且伴随着替代品的规模化生产和技术进步,减排成本将逐步降低。
采用低GWP空调制冷剂可以为汽车生产企业和汽车行业开辟全新的、低成本的车辆温室气体减排路径。相比通过改善车辆能效来说,制冷剂替换具有很好的成本优势。
世界上许多国家和地区已经禁用车载空调采用高GWP制冷剂。加快开发低GWP制冷剂的车型有利于中国本土企业生产满足其他国家进口标准的汽车,是中国迈入世界汽车强国行列的重要一步。
采用替代制冷剂到底有多大的效果?对生产企业和消费者来说划算不划算?低GWP的制冷剂,在生产过程中也排放更低吗?
在《(五)直接排放的减排成本效益分析》和《(六)间接排放的减排成本效益分析》中,我们介绍了更换制冷剂和提高能效的各项技术以及他们的成本效益分析结果。
图2. 温带气候条件下能效技术和更换制冷剂的温室气体减排潜力

表3. 温带气候条件下消费者总成本对比(美元)

在《 (七) 车载空调系统温室气体减排的国际经验》中,我们重点介绍了美国和欧盟管理汽车空调温室气体的政策措施。
美国被认为是拥有最全面的车载空调温室气体管控政策的国家之一。目前两个最关键的政策是“重要新替代品政策”和轻型车温室气体排放标准中针对空调温室气体减排的激励积分。欧盟制定了针对全行业的《氟化气体条例》,和针对车载空调的《车载空调指令》。
当技术进步,制冷剂替代品更加普及,各国会更容易接受对车载空调制冷剂设置GWP150限值的手段。另一方面,鼓励车载空调系统提高能效,也是减少车载空调GHG排放的重要措施。通过在汽车温室气体排放标准中增加对高能效空调的激励积分,能够有效鼓励空调节能技术的开发和广泛应用。
表4. 国际车载空调温室气体管控措施汇总

《(八)提前淘汰HFC-134a能减排多少温室气体?》回顾了ICCT在2016年的一篇研究,对中国轻型车队在不同HFC-134a淘汰时间表下的成本和收益进行了评估。
《(九)中国汽车空调技术市场现状》简要介绍了中国汽车空调技术的市场现状。各种空调技术的特点对比见下表。
表5. 不同空调技术特点对比

《(十)中国汽车空调制冷剂市场现状》分析了中国汽车空调制冷剂的市场现状。下表总结了R-134a及四种替代制冷剂的特性、成本和市场状态。
表6. 汽车空调系统的替代制冷剂性能、成本和市场状态比较

中国是世界上最大的HFCs生产国及出口国,生产量约占全球70%左右,其中一半以上用于出口。下图展示了中国汽车行业HFCs制冷剂供应链的示意图。
图3. 中国汽车行业HFCs制冷剂供应链示意图(数据为2020年)

《(十一)基于电动公交车的案例研究》从全生命周期角度评估了使用先进制冷剂和其他节能措施对于电动客车空调系统的减碳潜力。我们通过对哈尔滨、北京和广州三个具有气候代表性城市的实际考察,基于改进的生命周期气候性能模型模拟计算了汽车空调系统生命周期的总排放。根据模拟结果,一方面,使用替代制冷剂(如R-744、R-290)可以比当前主流制冷剂减少99.9%以上的直接排放。另一方面,替代制冷剂在寒冷工况条件下,其制热过程可比当前主流制冷剂减少约40%的间接排放。此外,余热回收可以进一步再减少10%的间接排放;而替代制冷剂的制冷工况相比于当前主流制冷剂,则没有显著的减排优势。
《(十二)电动公交车二氧化碳热泵空调的温室气体减排潜力研究》选择了具有相近参数的电动公交,在中国不同气候地区的三个城市(天津、桂林、三亚)对车辆空调在实际道路运行中的能效表现进行分析。在根据实际表现绘制了现有制冷剂R-410A、R-407C以及新型制冷剂CO2的能效表现曲线之后,研究团队通过搭建单车及空调能耗模型,分析了基于CO2热泵技术的车载空调系统在不同替代场景下的温室气体减排潜力。通过本研究,我们发现采用基于CO2工质的热泵空调系统可以有效降低电动公交车队的温室气体排放,预计在全车队范围可实现每年约2.1%至5.5%(约1.4至3.3万吨CO2当量)的减排效果。此外,通过进一步优化车载空调系统的能效(如使用新型制冷剂、改良车辆热交换性能等),还有望进一步提高减排效果。
图4. 不同情景下采用CO2热泵空调技术为电动公交车队带来的减排潜力

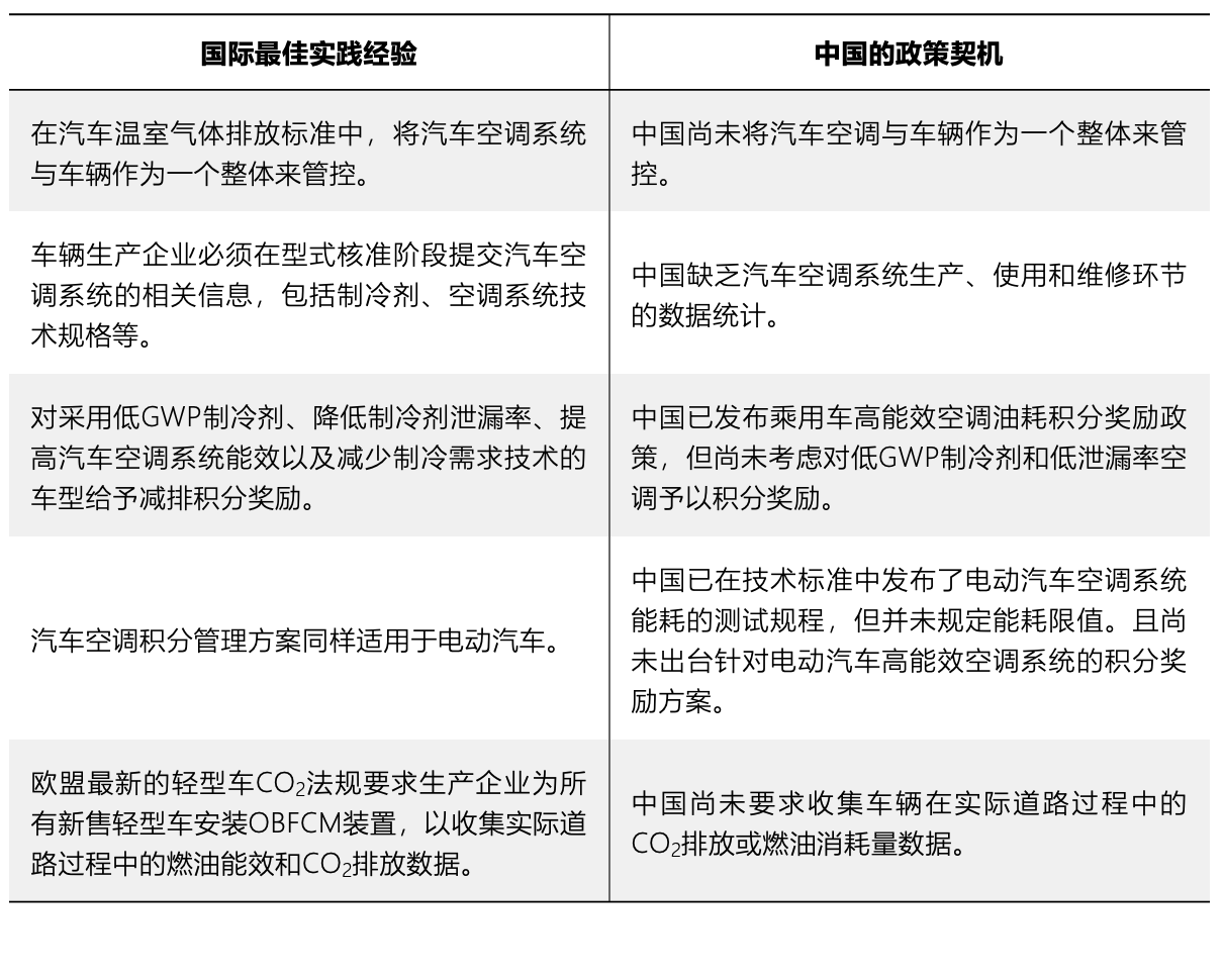
《(十三)国际经验及中国的政策契机(上)》和《(十四)国际经验及中国的政策契机(下)》中,我们详细介绍了美国和欧洲空调系统温室气体管控措施的细节,以及经验和教训。
在美国的轻型车温室气体排放标准中,生产企业可以通过减少制冷剂泄漏、使用GWP更低的制冷剂、提高空调系统能效以及减少制冷需求等方式来获得CO2减排积分,助力其满足CO2排放限值要求。减少制冷剂泄漏和使用低GWP制冷剂的积分奖励将自2027年起取消。
自2025年1月1日起,欧盟轻型车二氧化碳排放标准将首次允许将空调系统改进视为生态创新技术之一。届时,生产企业可通过汽车空调系统减排申请生态创新积分。
在深入分析国际最佳实践经验的基础上,我们总结了中国的政策契机并提出了政策建议。

除了开展大量的技术和政策研究外,ICCT也在受邀在中国日报上发布评论文章《人类制冷带来的全球变暖问题》(点击阅读)。并策划制作了动画宣传短片,向公众宣传汽车空调对全球变暖的影响。
未来,ICCT将继续充分发挥国际科研团队优势,持续推进政策和技术研究,为汽车空调减排措施和具体法规落地提供支持,并向国际观众讲述中国最新政策进展,积极推动汽车空调系统低碳化发展。